• Submit manuscript
  • Log in
  • Registration
    • LOGIN
Journal published by Faculty of Mechanical Engineering The Technical University of Košice
About Us Current Issue Last articles
  • Vol.29 (2025): 1issue 1 2issue 2 3issue 3 4issue 4
  • Vol.28 (2024): 1issue 1 2issue 2 3issue 3 4issue 4
  • Vol.27 (2023): 1issue 1 2issue 2 3issue 3 4issue 4
  • Vol.26 (2022): 1issue 1 2issue 2 3issue 3 4issue 4
  • Vol.25 (2021): 1issue 1 2issue 2 3issue 3 4issue 4
  • Vol.24 (2020): 1issue 1 2issue 2 3issue 3 4issue 4
  • Vol.23 (2019): 1issue 1 2issue 2 3issue 3 4issue 4
  • Vol.22 (2018): 1issue 1 2issue 2 3issue 3 4issue 4
  • Vol.21 (2017): 1issue 1 2issue 2 3issue 3 4issue 4
  • Vol.20 (2016): 1issue 1 2issue 2 3issue 3 4issue 4
  • ...all content

  • Fulltext search Index Editorial Board Instructions for Authors Publication Ethic Workflow Order Abstracting & Indexing Contact

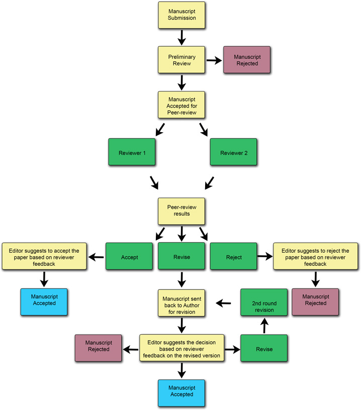
    Workflow process

    Attachments

    Download filereview-process-ok.jpg

    File size: 85.25 kB

    © 2026 Acta Mechanica Slovaca.
    Faculty of Mechanical Engineering, Technical University of Kosice

    Powered by peer review management and editorial system Actavia.